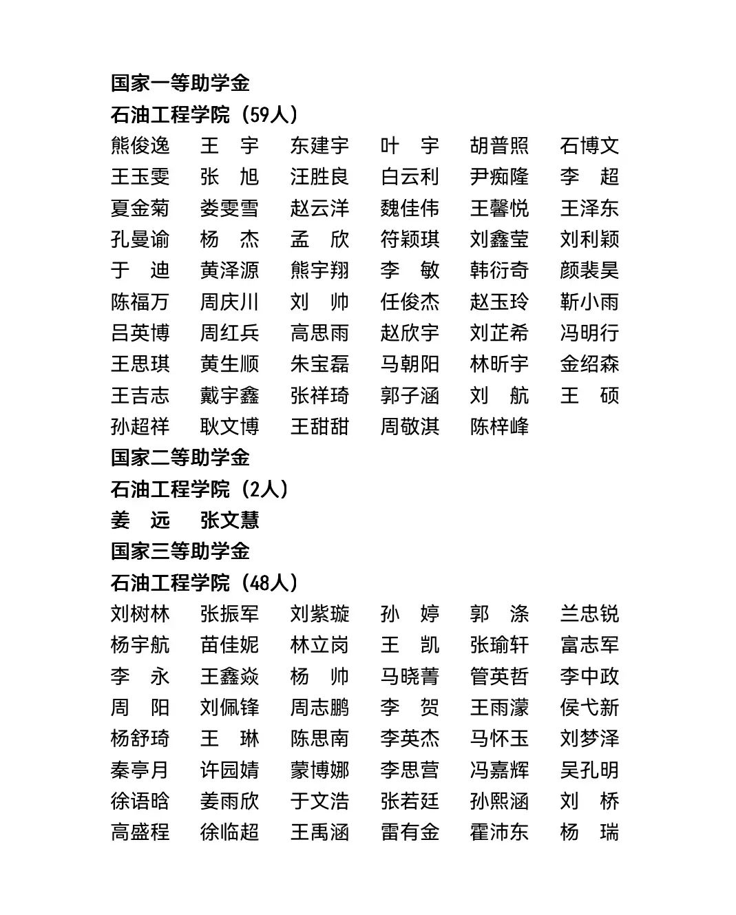
根据学工处工作通知(2022-17)《关于开展44118太阳成城集团2022年秋季国家助学金评选与报送工作的通知》文件精神,石油工程学院根据评选标准各年级开展主题班会,进行班级评定小组评议,学院国家奖助学金评定工作组审核,确定了石油工程学院2022年国家秋季助学金名单,具体如下:
石油工程学院2022年秋季国家助学金
评选结果公示

以上同学均符合国家助学金评选条件,材料属实无误,程序规范,现予公示,公示期自2022年11月20日—2022年11月25日,如对该评议结果存有异议,请于本公示发布之日起五日内向学院国家奖助学金评定工作组实名举报,院工作组承诺保护举报人隐私。
学院联系人:刘雁春
举报电话:0451-87174011
学工处联系人:宁晶
邮箱:hsyxgc@163.com
石油工程学院
2022年11月20日